Дерево Текущей Реальности проекта со сложной судьбой
Дерево Текущей Реальности проекта со сложной судьбой
Привет. Есть проект, с большим количеством проблем, который все никак не получается вытянуть. Достался мне после того, как более года его усердно пилила большая команда. Команда сильно обновилась. За почти год, как я его тех.лид, так и не удалось его полноценно запустить. Сейчас есть понимание, как надо было действовать, но время упущено и уже встает конфликт: все переписать или стабилизировать, то что есть.
Решил попробовать ТОС. Опросил всех причастных к проекту, в том числе и в прошлом. Написать причины на вопрос:
Почему продукт не приносит пользу клиентам?
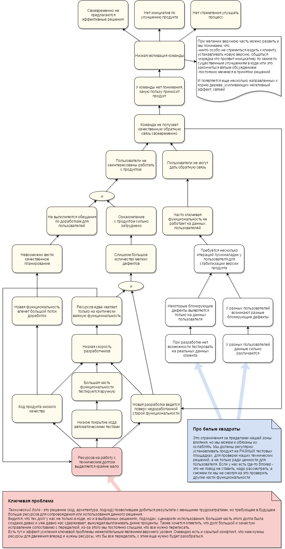
Сформулировал/обобщил из всего этого потока около 10 нежелательные явления (НЯ) и построил дерево. Многие НЯ получились уже в ходе построения мной, старые тоже переформулировались. Это мой первый опыт такого серьезного применения ТОС, вот хотел обсудить. В атаче дерево в PDF.
Решил попробовать ТОС. Опросил всех причастных к проекту, в том числе и в прошлом. Написать причины на вопрос:
Почему продукт не приносит пользу клиентам?
Сформулировал/обобщил из всего этого потока около 10 нежелательные явления (НЯ) и построил дерево. Многие НЯ получились уже в ходе построения мной, старые тоже переформулировались. Это мой первый опыт такого серьезного применения ТОС, вот хотел обсудить. В атаче дерево в PDF.
- Attachments
-
ДТР_Программного-комплекса.pdf- (1.23 MiB) Downloaded 848 times
Last edited by seesharp on Sat Feb 20, 2016 9:56 am, edited 1 time in total.
Re: Дерево Текущей Реальности проекта со сложной судьбой
красивое дерево:)
сразу вспоминается, как это решено в эверноут и частично в микромайлз
нужно заинтересовать пользователей сообщать о мелких глюках
в эверноуте за это баллы дают, за баллы можно купить премиум-аккаунт на какое-то время
в микромайлзе тоже внятно обозначено, что это дело пользователей - ловить мелкие глюки (а зато можно пользоваться бесплатно и получать с каждым разом всё более качественный продукт)
И я бы ещё к долгу какое-то уточнение добавила
например, что его не просто много, а ещё и неизвестно, какой он конкретно и где конкретно есть. Даже на примитивном уровне - нет единого списка функций, сделанных на соплях и подлежащих переделке. А тогда таковыми приходится считать вообще все.
сразу вспоминается, как это решено в эверноут и частично в микромайлз
нужно заинтересовать пользователей сообщать о мелких глюках
в эверноуте за это баллы дают, за баллы можно купить премиум-аккаунт на какое-то время
в микромайлзе тоже внятно обозначено, что это дело пользователей - ловить мелкие глюки (а зато можно пользоваться бесплатно и получать с каждым разом всё более качественный продукт)
И я бы ещё к долгу какое-то уточнение добавила
например, что его не просто много, а ещё и неизвестно, какой он конкретно и где конкретно есть. Даже на примитивном уровне - нет единого списка функций, сделанных на соплях и подлежащих переделке. А тогда таковыми приходится считать вообще все.
- Максим Дорофеев
- Site Admin
- Posts: 1980
- Joined: Sun Jun 28, 2015 1:56 pm
- Contact:
Re: Дерево Текущей Реальности проекта со сложной судьбой
А куда проект хотелось бы вытянуть? И что это за проект? Кровавый энтерпрайз или что-то для конечных пользователей, кто голосуют рублем.seesharp wrote:Привет. Есть проект, с большим количеством проблем, который все никак не получается вытянуть.
И для чего компании нужен этот проект? А медленна скорость доработки как-то мешает компании достичь своих целей?
В принципе, заход хороший. Теперь бы еще обсудить это дерево с другими участниками мероприятия. Маркетинг, поддержка, продажи, клиенты...
Re: Дерево Текущей Реальности проекта со сложной судьбой
Сейчас важно, чтобы пользователи в нескольких городах поработали с продуктом и дали положительный отзыв, от этого и зависит будущее проекта в плане финансирования. Для компании, в случае успеха (несколько положительных отзывов) - это заказы, в случае неуспеха - это потеря репутации и денег.
- Victor V. Blq
- Posts: 37
- Joined: Mon Aug 10, 2015 5:03 pm
- Contact:
Re: Дерево Текущей Реальности проекта со сложной судьбой
Скачал дерево, щас буду смотреть внимательно. А пока вопрос автору @seesharp: при построении дерево использовал критерии проверки логических построений?
Re: Дерево Текущей Реальности проекта со сложной судьбой
@Victor V. Blq
Да использовал, вполне допускаю ошибки, т.к. в этом деле еще мало опыта.
Вот тут мне уже подсказали, что ключевая проблема у меня сформулирована, скорее как решение, а одно из НЯ звучит, как обвинение, что тоже недопустимо.
Есть над чем еще поработать.
Да использовал, вполне допускаю ошибки, т.к. в этом деле еще мало опыта.
Вот тут мне уже подсказали, что ключевая проблема у меня сформулирована, скорее как решение, а одно из НЯ звучит, как обвинение, что тоже недопустимо.
Есть над чем еще поработать.
Re: Дерево Текущей Реальности проекта со сложной судьбой
@seesharp верхние проблемы не совсем четкие.
"нет инициатив улучшать продукт" - у кого?
"нет стремления улучшать процесс" - у кого?
"своевременно не принимаются... " - зачем?
и главный вопрос для всей верхней тройки: Зачем это всё нужно? Какую проблему решаем?
Поэтому ДТР имхо не совсем верный. Потому что, то что наверху как НЖЯ, я бы как бизнес оспорил. что это нифига не НЖЯ а потому что мне это как бизнесу не нужно. Код надо писать а не улучшениями заниматься.
А если не верно поставить цель, то будет неверное решение проблемы. Может быть проблему нужно решать не в этом месте?
Из практики применения ТОС для УПРАВЛЕНИЯ проектом:
Шаг нулевой и самый важный: Убедись что проблема есть.
На этом шаге используй алгоритм поиска и решения проблем:
1. Выписать что не нравится в ситуации
2. Если симптом не факт, а какое-то ощущение (если факт то тоже выписывай). То для каждого симптома ответить на вопрос: в чем это выражается?
3. Понять: чем это плохо?
4. Кратко выделить последствия ситуации первого уровня: Если ничего не предпринимать, то что будет?
Если после ответов выяснил что проблемы нет, то и решать нечего, никакие доводы не будут работать. Сколько деревьев ни показывай , сколько не убеждай. Пока оппонент не согласится с проблемой, никакое решение из него не вытащишь. (Главное чтобы оппонент сам предложил)
А если после ответов на вопросы проблема осталась и стала отчетливей, и все согласны с тем, что проблема действительно есть. то убеждаем в этом оппонента, А когда оппонент согласился с проблемой, тогда ВМЕСТЕ с ним ведешь его по поиску причины и генерации идей применяя 5 направляющих шагов.
1. Найти ограничение . Понять что мешает развитию ситуации (или продукта) нормально, в чем есть скрытый конфликт. Что ограничивает производительность компании? (получения денег с рынка, рост скорости генерации дохода)
2. Понять как максимально использовать ограничение. Сделать план действий по устранению конфликта или найти ответ на вопрос ЧТО надо делать?
3. Подчинить всю систему работе ограничения. Исполнить заготовленный план , сделать так, чтобы ограничение не простаивало.
4. Расширить ограничение. Принять управленческое решение, добавить ресурсов на ограничение.
5. Не поддаться инерции. Если ограничение снято в одном месте то оно возникнет в другом.
ВАЖНО! Оппонент должен быть не кто-нибудь первый попавшийся, а лидер группы, или ЛПР. Выполняя поиск проблемы и генеря идеи он будет ощущать причастность, а значит будет самым лучшим агентом внедрения изменений.
"нет инициатив улучшать продукт" - у кого?
"нет стремления улучшать процесс" - у кого?
"своевременно не принимаются... " - зачем?
и главный вопрос для всей верхней тройки: Зачем это всё нужно? Какую проблему решаем?
Поэтому ДТР имхо не совсем верный. Потому что, то что наверху как НЖЯ, я бы как бизнес оспорил. что это нифига не НЖЯ а потому что мне это как бизнесу не нужно. Код надо писать а не улучшениями заниматься.
А если не верно поставить цель, то будет неверное решение проблемы. Может быть проблему нужно решать не в этом месте?
Из практики применения ТОС для УПРАВЛЕНИЯ проектом:
Шаг нулевой и самый важный: Убедись что проблема есть.
На этом шаге используй алгоритм поиска и решения проблем:
1. Выписать что не нравится в ситуации
2. Если симптом не факт, а какое-то ощущение (если факт то тоже выписывай). То для каждого симптома ответить на вопрос: в чем это выражается?
3. Понять: чем это плохо?
4. Кратко выделить последствия ситуации первого уровня: Если ничего не предпринимать, то что будет?
Если после ответов выяснил что проблемы нет, то и решать нечего, никакие доводы не будут работать. Сколько деревьев ни показывай , сколько не убеждай. Пока оппонент не согласится с проблемой, никакое решение из него не вытащишь. (Главное чтобы оппонент сам предложил)
А если после ответов на вопросы проблема осталась и стала отчетливей, и все согласны с тем, что проблема действительно есть. то убеждаем в этом оппонента, А когда оппонент согласился с проблемой, тогда ВМЕСТЕ с ним ведешь его по поиску причины и генерации идей применяя 5 направляющих шагов.
1. Найти ограничение . Понять что мешает развитию ситуации (или продукта) нормально, в чем есть скрытый конфликт. Что ограничивает производительность компании? (получения денег с рынка, рост скорости генерации дохода)
2. Понять как максимально использовать ограничение. Сделать план действий по устранению конфликта или найти ответ на вопрос ЧТО надо делать?
3. Подчинить всю систему работе ограничения. Исполнить заготовленный план , сделать так, чтобы ограничение не простаивало.
4. Расширить ограничение. Принять управленческое решение, добавить ресурсов на ограничение.
5. Не поддаться инерции. Если ограничение снято в одном месте то оно возникнет в другом.
ВАЖНО! Оппонент должен быть не кто-нибудь первый попавшийся, а лидер группы, или ЛПР. Выполняя поиск проблемы и генеря идеи он будет ощущать причастность, а значит будет самым лучшим агентом внедрения изменений.
С уважением, Алексей Васильев. http://bipulse.ru
Re: Дерево Текущей Реальности проекта со сложной судьбой
Да, в принципе я понимаю о чем речь. Но видится, что именно такой подход и привел к текущему положению. Бизнес требовал функций, программисты делали, а то что у продукта есть еще и реальные пользователи и перспектива развития, бизнес это подразумевал, как само собой разумеющееся, а потребовать забыл.comm wrote:@seesharp верхние проблемы не совсем четкие.
Поэтому ДТР имхо не совсем верный. Потому что, то что наверху как НЖЯ, я бы как бизнес оспорил. что это нифига не НЖЯ а потому что мне это как бизнесу не нужно. Код надо писать а не улучшениями заниматься.
А вообще согласен, спасибо за советы. Было обсуждение этого ДТР и есть разногласия между разработкой и постановщиками задач.
Re: Дерево Текущей Реальности проекта со сложной судьбой
Вот видишь, ты уже здесь говоришь то не то что у тебя в ДТР. А именно отсюда и надо начинать.seesharp wrote:Но видится, что именно такой подход и привел к текущему положению. Бизнес требовал функций, программисты делали, а то что у продукта есть еще и реальные пользователи и перспектива развития, бизнес это подразумевал,.
С уважением, Алексей Васильев. http://bipulse.ru